
2026美加墨世界杯球队名单详细解析与前瞻
当全世界的目光再次聚焦北美大陆时 即将在美加墨三国举办的2026世界杯不仅意味着赛制扩军 更意味着各支国家队的阵容构建将面临前所未有的考验 与机遇 对于球迷而言 真正值得期待的不是远在赛场边缘的数据统计 而是每一份23人甚至26人的球队名单背后 那些关于新老交替 战术博弈 以及足球版图重新洗牌的隐性故事 围绕2026美加墨世界杯球队名单详细这一主题 我们可以从扩军背景 阵容结构 核心球星 年轻力量 以及传统豪门与新兴势力的对比入手 对可能出现的名单构成进行系统化梳理和推演
扩军与赛制改变对球队名单的直接影响

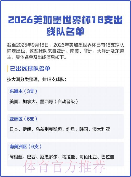
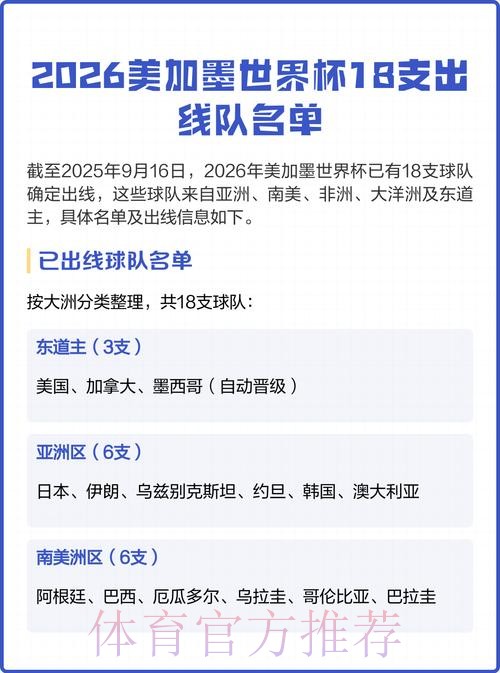
2026世界杯最显著的变化之一是参赛队从32支扩军至48支 这意味着更多大洲球队拥有晋级空间 从名单视角来看 首先影响的是位置分配与轮换策略 过去多支球队惯用的23人名单往往采用3门将 7至8名后卫 8至9名中场 以及4至5名前锋的架构 在赛程更密集 对抗更频繁的大背景下 教练组更可能选择增加多面手球员的比例 例如能胜任中后卫与后腰边卫与边锋的球员 以便在淘汰赛阶段根据对手特点灵活调整战术 此外 国际足联近期在大赛中允许26人名单的趋势 若延续至2026 将进一步放大主教练在名单设计上的想象空间 诸如专职定位球专家 冷门战术奇兵 极具争议但在特定场景下效果显著的球员 都更有机会出现在最终大名单之中
欧洲传统豪门球队名单的结构性特征
谈到2026美加墨世界杯球队名单详细 很难绕开欧洲传统强队的阵容框架 以法国 巴西虽属南美但常被与欧洲豪门并论 德国 英格兰等队为例 这些球队在2022卡塔尔世界杯后 已陆续开启新一轮更新换代 从名单构成来看 法国极有可能继续依托以姆巴佩为首的黄金年龄梯队 结合新一代后卫与中场力量 构筑一个兼具身体对抗与技术细腻的阵容 他们在名单中对中前场多面手的偏好非常明显 像可以游走于前腰 边锋 中锋位置的球员 会大幅减少名额浪费 反观德国 在经历卡塔尔小组出局之后 对中场与锋线端的重塑尤为关键 预计在2026名单中 会大幅提高对节奏控制型中场的重视 比如兼具长传调度与前插能力的双能型中场 以解决攻守脱节的问题 英格兰则有望延续以青年才俊为主 基于英超高强度节奏养成的攻击型阵容 守门员位置的选择 则会更多倾向于脚下出球能力强的门将 以便支持从后场组织进攻的体系
南美双雄与南美整体名单趋势
若说欧洲豪门代表的是战术与体系的成熟 那么南美球队名单的看点则集中在个人能力与创造力的延续中 阿根廷在梅西时代之后如何重塑球队核心 以及巴西如何在技术型球员和力量型球员之间找到平衡 将深刻影响2026名单构建 阿根廷倾向于在中后场保留经验丰富的老将 以稳定球队结构 同时大胆起用本土联赛与葡超 西甲中崛起的新星 在名单的最后几席 通常会留给状态火热的前场球员 以最大化比赛中改变节奏的可能 巴西则有着极深的攻击资源池 在2026名单中 预计前场竞争将极其激烈 教练组需要在拥有盘带爆点的边锋 和更偏组织型的二前锋之间做出权衡 此外 巴西后防线在近几届大赛中屡屡受到质疑 因此在球队名单详细设计时 后卫位置的冗余度与配置比例会明显高于以往 例如带上多名既能踢中卫又能客串后腰的球员 以应对高压逼抢和快速回防的双重需求
亚洲球队名单的结构升级与关键案例
对于关注2026美加墨世界杯球队名单详细的亚洲球迷来说 日本 韩国以及有望出线的西亚强队无疑是焦点 日本国家队的名单构建 近年来呈现出非常明确的欧洲化趋势 越来越多球员效力于五大联赛或荷甲 葡超等技术联赛 这使得他们可以在名单中通过联赛经验进行分层 比如建立以欧洲联赛主力球员为骨架 以J联赛状态优异球员为补充的组合结构 一个典型案例是 日本在2022世界杯时通过选择能胜任多个边路位置的球员 提升了换人时的战术灵活性 这种思路大概率会延续至2026 韩国则在核心球员老化问题上更具挑战性 替代孙兴慜这一级别进攻核心的难度极大 因此韩国更可能在名单中增加中场拼抢与前场压迫型球员的比重 希望通过整体能量去弥补顶级明星差距 至于中东球队 如沙特 卡塔尔等 在2026扩大名额背景下 更有机会依托本土联赛高投入与外教体系 打造阵容完整度更高的球队名单 这些球队通常会在门将与中后卫位置保留长期磨合的固定组合 再根据主办地气候 旅行安排等因素 在中前场增加有速度优势的球员比例
非洲与中北美球队名单的潜在爆点

扩军后的世界杯 对非洲和中北美球队是巨大利好 从名单层面看 最大变化是旅欧球员比重进一步提高 很多非洲球队的首发11人几乎都来自五大联赛 但替补席深度往往是短板 因此如何利用48队赛制 增加轮换球员质量 将直接反映在球队名单详细配置上 例如塞内加尔 摩洛哥等队 预计会在2026名单中继续强化欧洲青训背景的球员比例 同时逐步减少纯依靠身体对抗 但战术纪律不足的类型 中北美方面 墨西哥 美国 加拿大作为主办方 他们的球队名单除竞技层面外 也承载着商业与联赛推广任务 美国队很可能大规模启用MLS与欧洲联赛双线成长的00后球员 打造一支具备高机动性 高纵深冲击能力的阵容 加拿大则围绕核心前锋 通过补强中场和边翼卫位置 来提高整体竞争力 墨西哥一贯稳定的技术型中场 将继续是名单设计的基础 教练组更关注的是锋线效率与防线身高问题 因此在最终名单中 身体条件突出但联赛曝光度较低的中卫 有可能获得破格入选的机会
球队名单中的年龄结构与更衣室管理

在讨论2026美加墨世界杯球队名单详细时 不能只看能力与战术适配 年龄结构与更衣室管理同样重要 一个合理的名单 通常会在23至29岁黄金年龄段形成主体 同时配以少量35岁上下的老将与20岁左右的潜力股 老将的存在价值 不仅在于关键时刻的心态稳定 更体现在对年轻球员的心理疏导与战术执行力保障 例如很多冠军球队名单中 会特意保留一两位也许已不再是绝对主力 但在国家队资历极深的球员 他们在首发之外 往往承担着半教练半队长的隐性职责 而年轻球员的引入 则是对未来周期的投资 对此 有些教练会选择在2026这种扩军年份中 给更多新星大赛经验 形成一种过渡式名单结构 以便在2030世界杯周期达到成熟期
战术体系反向塑造球队名单的趋势
过去人们习惯认为 先有球员再有战术 但现代足球中 越来越多主教练倾向于先确立战术框架 再按需挑选球员 2026世界杯上 这种趋势将更加明显 例如偏爱三中卫体系的教练 在球队名单中会刻意增加中卫数量 并且要求部分边翼球员具有极强的往返能力 和防守站位意识 相应地 传统意义上只擅长边路突破 但防守覆盖差的边锋 或许更难获得出场名额 同理 喜欢高位逼抢的球队 在名单中会更看重球员无球参与度和压迫意愿 这会直接影响某些只擅长持球 但回防积极性不高的球员 是否能进入最终大名单 换言之 球队名单详细构成 本身就是教练战术理念的浓缩表达 通过观察各队名单的前中后场比例 以及球员类型的分布 外界往往能预判这支球队在2026世界杯上的战术基本走向

心理素质 数据分析与选人标准的升级
进入数据时代后 球队名单的敲定不再完全依赖教练组的主观判断 越来越多国家队在备战2026美加墨世界杯时 采用成熟的统计模型 对候选球员进行量化评估 例如通过跑动距离 高强度冲刺次数 逼抢成功率 关键传球 预期进球xG等指标 建立综合评分体系 在这种背景下 一些传统意义上的“观感型”球员 若无法在数据层面表现出优势 就可能在名单竞争中落于下风 与此同时 教练组也会更加关注球员在高压比赛中的心理表现 有的足协甚至会在热身赛 预选赛后组织心理测评 把抗压能力 团队协作 意志品质等软指标 纳入选人参考 这意味着 2026球队名单很可能比以往任何一届世界杯 更强调球员的综合胜任力而不仅是单项技术突出
从球迷视角看球队名单的观赛价值
对于普通球迷而言 提前研究和理解2026美加墨世界杯球队名单详细 有助于在观看比赛时获得更高的信息密度 与参与感 当你知道某支球队带了几名多面手 球队在后腰位置有何备选方案 哪位新星是主教练押注的X因素 你在观看小组赛甚至热身赛时 就能更敏锐地洞察换人背后的意图 也更容易判断一支球队是否具备争冠潜力 从某种意义上说 球队名单本身就是一份公开的战前报告 读懂它 也就读懂了这支球队在2026美加墨世界杯上的野心 底牌与可能的上限